DPMPTSP KOTA BANJARBARU

Profil

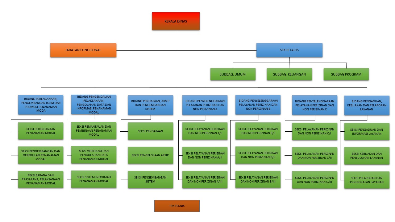
Dinas Penanaman Modal dan Pelayanan Terpadu Satu Pintu (DPMPTSP) Kota Banjarbaru merupakan lembaga yang memegang peranan dan fungsi strategis di bidang penyelenggaraan pelayanan perizinan terpadu Kota Banjarbaru, yang dibentuk berdasarkan Peraturan Daerah Kota Banjarbaru Nomor 08 Tahun 2016 tentang Pembentukan dan Susunan Perangkat Daerah Kota Banjarbaru.

Berdasarkan Peraturan Daerah dimaksud, tugas pokok Dinas Penanaman Modal dan Pelayanan Terpadu Satu Pintu Kota Banjarbaru adalah menyelenggarakan urusan pemerintahan bidang penanaman modal dan bidang pelayanan terpadu satu pintu.

 

 

“TERWUJUDNYA BANJARBARU SEBAGAI KOTA PELAYANAN YANG BERKARAKTER DALAM PERIZINAN TERPADU SATU PINTU YANG PRIMA DAN BEBAS KKN"  

- Meningkatkan persentase penanaman modal;  - Meningkatkan kepuasan masyarakat dalam pelayanan terpadu satu pintu; - Meningkatkan kecepatan waktu pelayanan; - Meningkatkan Akuntabilitas DPM&PTSP.

"Saatnya Kota Banjarbaru Ramah Investasi".


Senin - Kamis pada jam 08.30 - 13.00 ; Jum'at pada jam 08.30 - 11.00

Perwali Kota Banjarbaru Nomor 5 Tahun 2021 tentang Pelimpahan Kewenangan Pelayanan Perizinan dan Non Perizinan Kepada Kepala Dinas Penanaman Modal dan Pelayanan Terpadu Satu Pintu ; Keputusan Wali Kota Banjarbaru Nomor 188.45/148/KUM/2021 tentang Pelimpahan Kewenangan Pelayanan Perizinan dan Non Perizinan Kepada Penanaman Modal dan Pelayanan Terpadu Satu Pintu

Jalan Husni Thamrin No.1 70711 Telp : (0511) 4781711 Fax : (0511) 4781886

Tujuan dan Sasaran DPMPTSP Kota Banjarbaru

Sasaran

  1. Mewujudkan kualitas pelayanan perizinan yang baik untuk meningkatkan minat masyarakat dalam nengurus Izin.
  2. Meningkatkan mutu sarana pendukung utama perizinan.
  3. Meningkatkan pemeliharaan penyelamatan dan pelestarian arsip daerah.

Tujuan

  1. Agar Masyarakat memperoleh kemudahan untuk melakukan pengajuan permohonan perizinan dengan proses yang terintegrasi dan terpusat di suatu tempat pelayanan.
  2. Kesederhanaan prosedur perizinan dan terhindar dari prosedur yang berbelit.
  3. Pemangkasan waktu dan biaya proses penyelesaian perizinan.
  4. Pemangkasan waktu dan biaya proses penyelesaian perizinan.